少年阿宾介绍
领导团队
机构设置
校史文化
校园指南
联系我们
专业设置
教学工作
教务通知
师资队伍
实验平台
学术交流
科研政策
科研项目
产学研合作
基层党建
理论学习
党团活动
职工风采
纪检工作
规章制度
学生组织
学生活动
奖励助贷
招生信息
就业信息
就业指导
校企合作
国际交流
继续教育
校友风采
校友活动
校史分馆
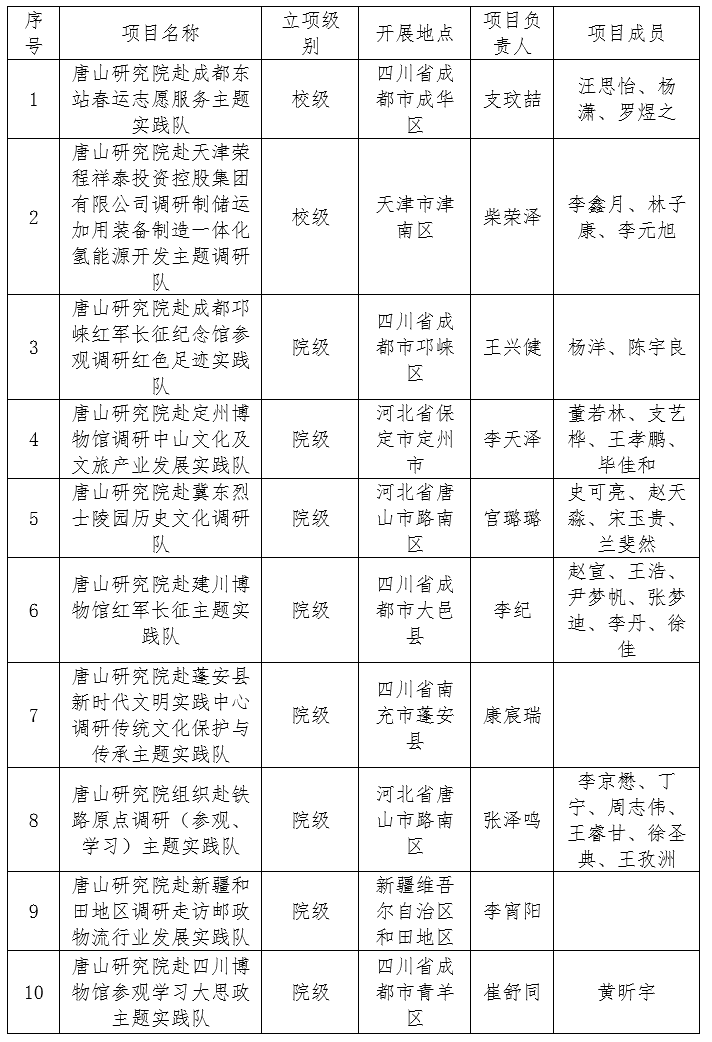
点击量:679 日期:2024/12/24 作者: 编辑:jbchen
全体同学:
经学生自行组队申报,少年阿宾 团委评审审核,少年阿宾 2024年大学生寒假“返家乡”调研社会实践活动团队现已确定,现将少年阿宾 2024年大学生寒假“返家乡”调研社会实践活动立项结果公示如下:
请各团队严格按照实践要求,圆满完成实践任务,于开学后提交社会实践成果并参与评比。
少年阿宾 团委
2024年12月24日
上一篇: 少年阿宾 学子走进名企探寻产业前沿
下一篇: 金秋送爽 飞盘交友|少年阿宾 2024级新生素质拓展顺利结束
版权:少年阿宾-少年阿宾全文无删减|少年阿宾经典禁忌小说在线看
邮编:063000
邮箱:snabin.org
联系电话:0315-2295501,028-66366905
少年阿宾
天津大学
南开大学
清华大学
北京大学